2020年3月30日下午14点,球盟会研究生会学术部在腾讯会议网络平台举办了本学期的第一期侃侃集系列讲座之学术论文写作经验交流会。本次交流会有幸邀请到了本校博士四年级建筑遗产保护理论专业单超学姐进行学术论文写作方面的经验分享。
本次交流会也是首次以线上的方式展开,在交流会正式开始之前,主持人徐大辉简单介绍了一下今天的交流会内容以及单超学姐的基本情况。
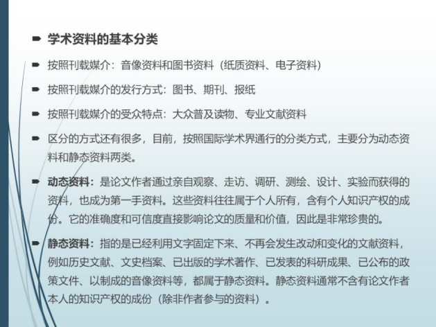
单超学姐首先为大家介绍了学术论文的相关基本内容,然后阐述了论文书写前的资料搜集方法以及论文深入写作过程中的细节问题(论文格式、参考文献、注释方法等)。同时也向大家分享了有助于学术论文写作的各种工具,如Microsoft OneNote、Xmind等。最后单超学姐还以自己的学术论文(小论文和毕业论文)为例为同学们进行说明。

交流会的最后,单超学姐针对同学们的未来发展方向的选择以及研究生毕业论文写作的时间安排等问题进行了一一回答,解决了同学们的困惑。

